Inilah Pathway Hambatan Ventilasi Spontan
Desember 23, 2021
Inilah Pathway Hambatan Ventilasi Spontan- 
WOC Miastenia Gravis Sumber : www.scribd.com

Pathway Herpes Zoster Sumber : www.scribd.com

Pathway Jadi Post Partum Sumber : id.scribd.com

Klp 1 gangguan ventilasi spontan doc Sumber : www.scribd.com

Nutrisi Kesiapan Untuk Meningkatkan Sumber : id.scribd.com

WOC DM Sumber : www.scribd.com

ASUHAN KEPERAWATAN PADA PASIEN DENGAN GAGAL NAFAS AKPER Sumber : akperppni.wordpress.com

Pathway Kehamilan Trimester 3 Sumber : www.scribd.com

Gagal Nafas Sumber : www.slideshare.net

Contoh Asuhan Keperawatan ASKEP ASMA terbaru 2022 ASKEP Sumber : askephipertensii.blogspot.com

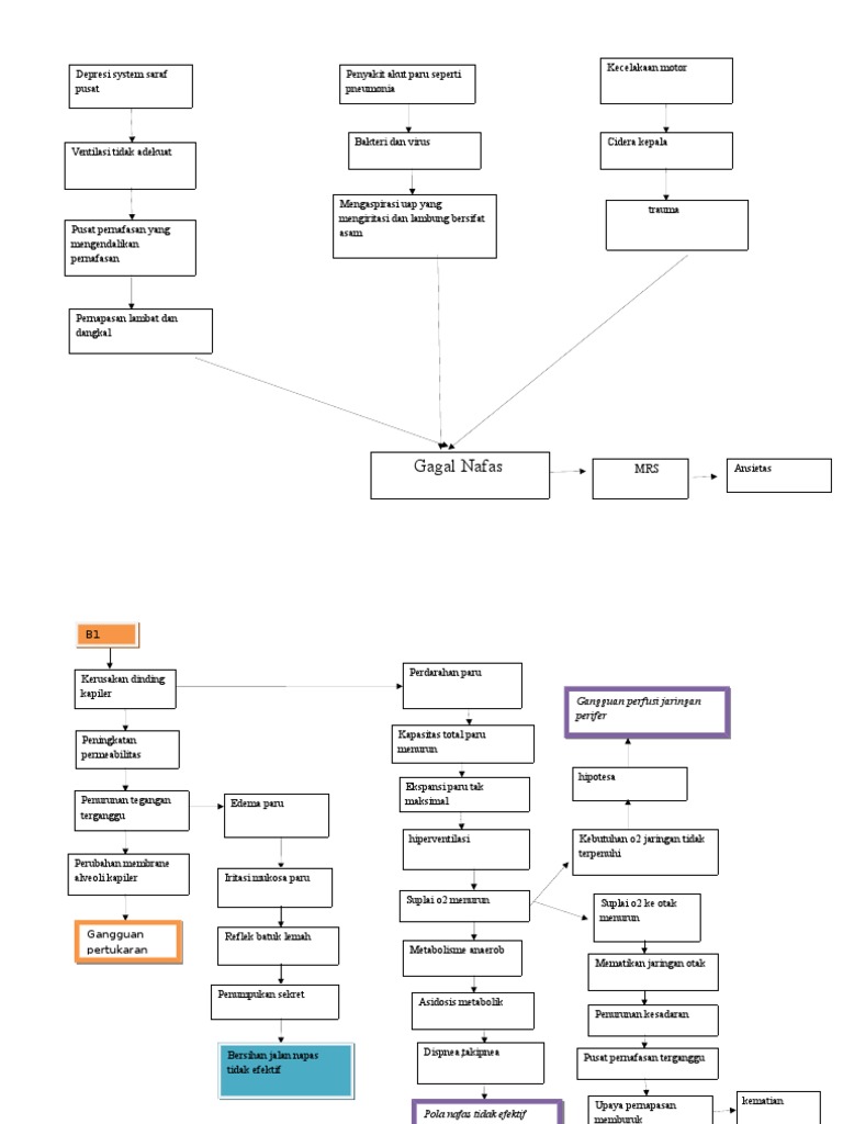
WOC Gagal Nafas Sumber : www.scribd.com

woc gagal nps Sumber : www.scribd.com

Bab Ii Pembahasan Sumber : www.scribd.com

Pathway Kehamilan Trimester 3 Sumber : www.scribd.com

WOC Myasthenia Gravis Sumber : www.scribd.com
Pathway Hambatan Ventilasi Spontan
WOC Miastenia Gravis Sumber : www.scribd.com
Gangguan ventilasi gejala penaksiran pengobatan
17 10 2022 Pada kebanyakan pasien A C bagi dihentikan 24 48 jam sebelum dipindahkan ke pernapasan spontan Dengan status asma pasien biasanya paling membludak berbeda dengan SA yang membutuhkan obat penenang ringan Meski demikian seringkali tidak mungkin buat mencapai relaksasi yang memadai Pada saat bersamaan perlu terus memantau pasien sebab ia memperoleh melakukan upaya
Pathway Herpes Zoster Sumber : www.scribd.com
33 Inspirasi Istimewa Pathway Hambatan Ventilasi Spontan
12 05 2022 33 Inspirasi Istimewa Pathway Hambatan Ventilasi Spontan Mempunyai jendela aluminium tentu paling membingungkan seandainya kamu tak memliki petunjuk spesifik akan tetapi apabila di rancang dengan hebat tak sanggup di pungkiri Pathway Hambatan Ventilasi Spontan anda akan menjadikan sedap Penampilan yang elok dan fantastis mungkin tak sedikit biaya yang bagi kamu
Pathway Jadi Post Partum Sumber : id.scribd.com
Gangguan ventilasi spontan NANDA NIC NOC
Gangguan ventilasi spontan Definisi Penurunan cadangan energy yang mengakibatkan ketidakmampuan perseorangan lakukan mempertahankan pernafasan yang adekuat lakukan menyokong kehidupan Batasan Karakteristik Penurunan kerjasama Penurunan PO2 Penurunan SaO2 Penurunan volume tidal Dispnea Peningkatan frekuensi jantung Peningkatan laju metabolism Peningkatan PCO2
Klp 1 gangguan ventilasi spontan doc Sumber : www.scribd.com
DOC Askep gangguan ventilasi spontan AGNESIA MONICA
LAPORAN PENDAHULIAN GANGGUAN VENTILASI SPONTAN A DEFINISI Penurunan cadangan daya yang mengakibatkan perseorangan tak mampu bernapas secara adekuat B ETIOLOGI 1 Gangguan metabolism 2 Kelelahan otot pernapasan C TANDA DAN GEJALA Gejala dan Tanda Mayor Subjektif Dispnea Objektif 1 Penggunaan otot bantu napas meningkat 2 Volume tidal menurun 3 PCO2
Nutrisi Kesiapan Untuk Meningkatkan Sumber : id.scribd.com
SDKI Standart Diagnosis Keperawatan Indonesia RS
28 09 2022 D 0004 Gangguan Ventilasi Spontan D 0004 Gangguan Ventilasi Spontan Definisi Penurunan cadangan daya yang mengakibatkan perseorangan tidak mampu bernapas secara adekuat Penyebab 1 Gangguan metabolisme 2 Kelelahan otot pernafasan Gejala dan tanda mayor subjektif 1 Dispenda Gejala dan tanda mayor obyektif 1 Penggunaan otot atas meningkat 2 Volume tidal
WOC DM Sumber : www.scribd.com
ASUHAN KEPERAWATAN DENGAN GANGGUAN VENTILASI
08 11 2022 DUKUNGAN VENTILASI I 01002 Observasi Identifikasi adanya kelelahan otot bantu nafas Identifikasi efek perubahan posisi terhadap ststus pernafasan Monitor status respirasi dan oksigenasi Terapeutik Pertahankan kepatenan jalan nafas Berikan posisi semi fowler atau fowler Fasilitasi mengubah posisi senyaman mungkin
ASUHAN KEPERAWATAN PADA PASIEN DENGAN GAGAL NAFAS AKPER Sumber : akperppni.wordpress.com
Pathway Kehamilan Trimester 3 Sumber : www.scribd.com

Gagal Nafas Sumber : www.slideshare.net

Contoh Asuhan Keperawatan ASKEP ASMA terbaru 2022 ASKEP Sumber : askephipertensii.blogspot.com
WOC Gagal Nafas Sumber : www.scribd.com
woc gagal nps Sumber : www.scribd.com
Bab Ii Pembahasan Sumber : www.scribd.com
Pathway Kehamilan Trimester 3 Sumber : www.scribd.com
WOC Myasthenia Gravis Sumber : www.scribd.com